025-87183621
服务项目 服务项目

生物信息学研究服务

<表观遗传-MBD甲基化测序分析流程><表观遗传-RRBS甲基化测序分析流程><基因芯片-CNV分析流程><基因芯片-GWAS分析流程图><基因组-宏基因组shotgun方法测序分析流程><基因组-目标序列捕获测序分析流程><转录组-IncRNA测序分析流程><转录组-环状RNA 测序分析流程图>


全国咨询电话:025-87183621

服务详情



<表观遗传-MBD甲基化测序分析流程>


<表观遗传-RRBS甲基化测序分析流程>


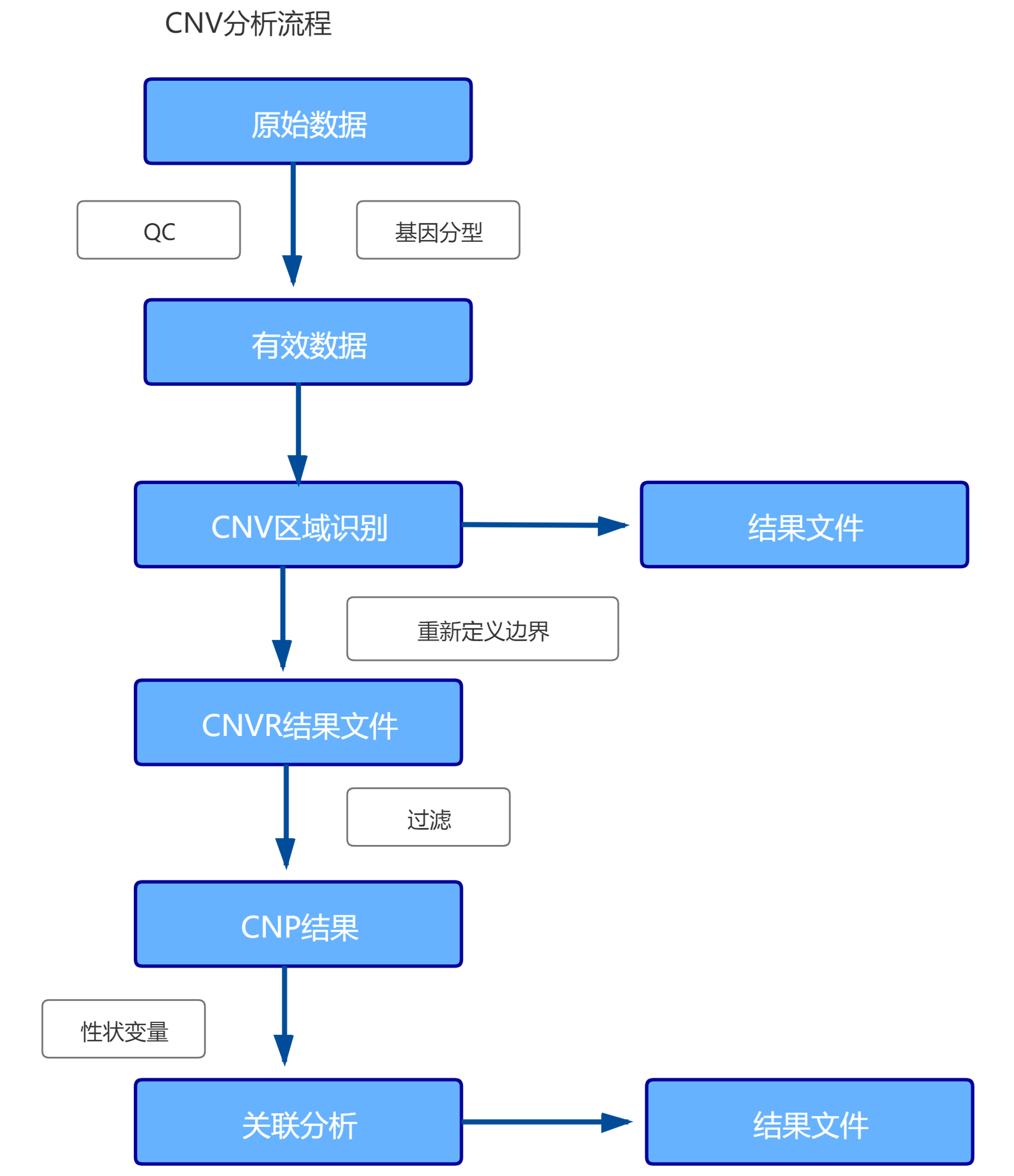
<基因芯片-CNV分析流程>


<基因芯片-GWAS分析流程图>


<基因组-宏基因组shotgun方法测序分析流程>


<基因组-目标序列捕获测序分析流程>


<转录组-IncRNA测序分析流程>


<转录组-环状RNA 测序分析流程图>


在线留言

Online message

姓名

电话

留言内容

联系我们

Contact us
南京东极生物科技有限公司
扫一扫关注
  • 地址:南京市六合区新港湾路166号协合智谷产业园16-3栋
  • 电话:139-1599-6230   025-87183621
  • 邮箱:sales@dj-cro.com
  • 网址:http://yilihasake.dj-cro.com
Copyright © 2023 南京东极生物科技有限公司版权所有 All Rights Reserved.
  • 公司联系方式
    QQ
  • 公司微博
    微博
  • 网站首页
    首页
  • 公司联系电话
    电话
  • 返回
    返回顶部